stasisimo Posted June 28, 2010 Share Posted June 28, 2010 Доброго времени суток, уважаемые пользователи Prestashop!В ближайшее время планируется реализация модуля оплаты для Prestashop. А именно оплата товаров интернет-магазина с помощью пластиковых карт (Visa, Mastercard), Webmoney, SMS, Moneymail, Яндекс.Деньги. Оплата будет осуществляться через процессинговый центр Activepay. Скажите кому было бы интересно подключение данного модуля?На данный момент очень важно понять актуальность его разработки. Чем больше будет желающих, тем больше вероятность, что модуль будет дешевый или даже бесплатный.Update: Модуль сделали - кому нужно качайте. activepay_prestashop.zip 1 Link to comment Share on other sites More sharing options...
sonicse Posted June 28, 2010 Share Posted June 28, 2010 Мне интересно.Есть robokassa, но она плохая.Сейчас посмотрю что за activepay. Link to comment Share on other sites More sharing options...
yura833 Posted June 28, 2010 Share Posted June 28, 2010 В принципе интересно, только на сайте у них хитро написано, сколько будет стоить? - конкретики никакой Link to comment Share on other sites More sharing options...
sors Posted June 29, 2010 Share Posted June 29, 2010 А смысл платить Moneymail, Webmoney или Яндекс.Деньги через Activepay? Если только то, что все средства поступают на единый счет. Link to comment Share on other sites More sharing options...
stasisimo Posted June 29, 2010 Author Share Posted June 29, 2010 Есть robokassa, но она плохая. Что плохого в Robokassa? На мой взгляд из агрегаторов эта одна из лучших компаний.В принципе интересно, только на сайте у них хитро написано, сколько будет стоить? – конкретики никакой А смысл платить Moneymail, Webmoney или Яндекс.Деньги через Activepay? Если только то, что все средства поступают на единый счет. Сделаю несколько уточнений:1. Activepay работает с юридическими лицами.2. Все поступившие платежи автоматически переводятся на расчетный счет компании.3. Комиссионное вознаграждение зависит от оборотов компании по электронным платежам и от способа оплаты (комиссия составляет от 2,5% до 4,5%).4. С клиентов организаций, заключивших договор с Activepay, за оплату никакой комиссии не взимается.5. Подключение к сервису платное - стоит оно 2.500 рублей.Специализация компании - пластиковые карты, остальные способы оплаты предоставлены для удобства клиента.Конечно интернет-магазину будет дешевле принимать платежи от ЯД и WM, если его представители заморочатся и подключат их напрямую, а не через какого-либо посредника. Но судя по моему опыту подключение ЯД и WM не исключает подключение агрегаторов (у которых эти способы оплаты всегда представлены). Link to comment Share on other sites More sharing options...
sonicse Posted June 29, 2010 Share Posted June 29, 2010 Скудный api, часто не отвечает. Есть robokassa, но она плохая. Что плохого в Robokassa? На мой взгляд из агрегаторов эта одна из лучших компаний. Link to comment Share on other sites More sharing options...
stasisimo Posted June 29, 2010 Author Share Posted June 29, 2010 Скудный api, часто не отвечает. Часто не отвечает - это Вы имеете ввиду сам интерфейс или службу поддержки? Link to comment Share on other sites More sharing options...
stasisimo Posted July 9, 2010 Author Share Posted July 9, 2010 Поскольку никто не проявил заинтересованности, написание модуля отложено на неопределённый срок. Link to comment Share on other sites More sharing options...
sonicse Posted July 9, 2010 Share Posted July 9, 2010 А ты забавный. оставайся с нами. тут все такие. Link to comment Share on other sites More sharing options...
stasisimo Posted July 9, 2010 Author Share Posted July 9, 2010 А ты забавный. оставайся с нами. тут все такие. Просто есть ещё много CMS с которыми у нас нет интеграции. На данный момент разрабатываем модули для Shopscript, HostCMS, ShopCMS и VamShop.Когда-нибудь и до Престы доберемся. Пока не актуальна его разработка. Link to comment Share on other sites More sharing options...
djnick Posted February 26, 2011 Share Posted February 26, 2011 Полностью рабочий модуль LiqPay переведен на русский и украинский языки, с инструкцией по установке качайте тут http://vashmagazin.com.ua/shop/product.php?id_product=24Сам проверил на своем магазине, после удачной покупки переводит статус товара в "оплаченный". Link to comment Share on other sites More sharing options...
djnick Posted March 11, 2011 Share Posted March 11, 2011 Проверил на своем сайте, все работает как положеноМодуль оплаты Webmoney совместим с версией магазина PrestaShop v1.3.1Модуль переведен на русский и украинский языки.Адаптирован под прием следующих валют Гривна(UA), Доллар(USA), Рубль(RU)После успешной оплаты, переводит статус заказа в корзине в "Оплачено".Инструкция по установке находится в файле readme.txt.webmoney.zip Link to comment Share on other sites More sharing options...
alexhelp Posted March 13, 2011 Share Posted March 13, 2011 Доброго времени суток, уважаемые пользователи Prestashop!В ближайшее время планируется реализация модуля оплаты для Prestashop. А именно оплата товаров интернет-магазина с помощью пластиковых карт (Visa, Mastercard), Webmoney, SMS, Moneymail, Яндекс.Деньги. Оплата будет осуществляться через процессинговый центр Activepay. Скажите кому было бы интересно подключение данного модуля?На данный момент очень важно понять актуальность его разработки. Чем больше будет желающих, тем больше вероятность, что модуль будет дешевый или даже бесплатный.Update: Модуль сделали - кому нужно качайте. Интересный модуль, надо попробывать Link to comment Share on other sites More sharing options...
sors Posted March 14, 2011 Share Posted March 14, 2011 Единый кошелек, КИВИ Link to comment Share on other sites More sharing options...
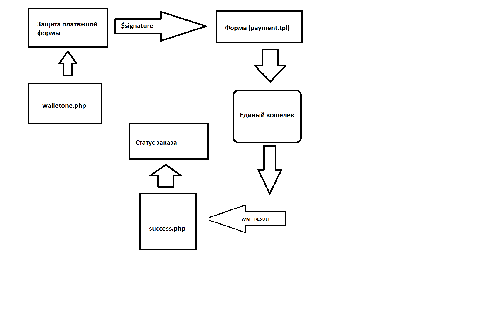
vityabond Posted November 13, 2011 Share Posted November 13, 2011 Продам модуль оплаты Единый кошелек (почти даром)) ) Вот схема работы модуля кому надо прикрепляю. Link to comment Share on other sites More sharing options...
gabdr Posted November 13, 2011 Share Posted November 13, 2011 а у меня sprypay стоит и все норм Link to comment Share on other sites More sharing options...
vaster Posted February 5, 2013 Share Posted February 5, 2013 Подскажите есть ли модуль оплаты с отложенным платежом для престы 1,5 я имею в виду для агрегаторов типа робокасса Link to comment Share on other sites More sharing options...
Recommended Posts